ViewShr Industrial Safety App
August 2025
ViewShr Industrustrial Safety App
Hackathon
In participated in the Zero to One Build Challenge for Portland Startup Week, 2025. I joined the industrial safety app project pitched by Jesse X Fernandez because it solved an important real-world industrial manufacturing safety problem and used visual data. Every month, 10 US workers die and 40,000 are injured on the job, due Improper Lock Out Tag Out procedures! Over two days, our team built a functional web app addressing this issue and demoed it to a panel of judges and the public at the event finale. The prototype can be viewed here: www.viewshr.com
My contributions:
- Built an AI-driven prototype for text-from-image capture and classification.
- Designed and programmed the backend data model in Excel and Python.
- Created a dataset of edge-case test images using iphone photography, digital painting, and AI image, paired with labeled test data.
- Created presentation images (above & below) to graphically show our problem & solution; workflow included iphone photography, digital painting in Procreate, AI image tools.

Post-hackathon
Our team kept working through August to evolve the prototype into something ready for testing in a manufacturing environment. We ran several problem-discovery interviews with people working in industrial manufacturing (a few teammates had prior manufacturing experience).
My contributions:
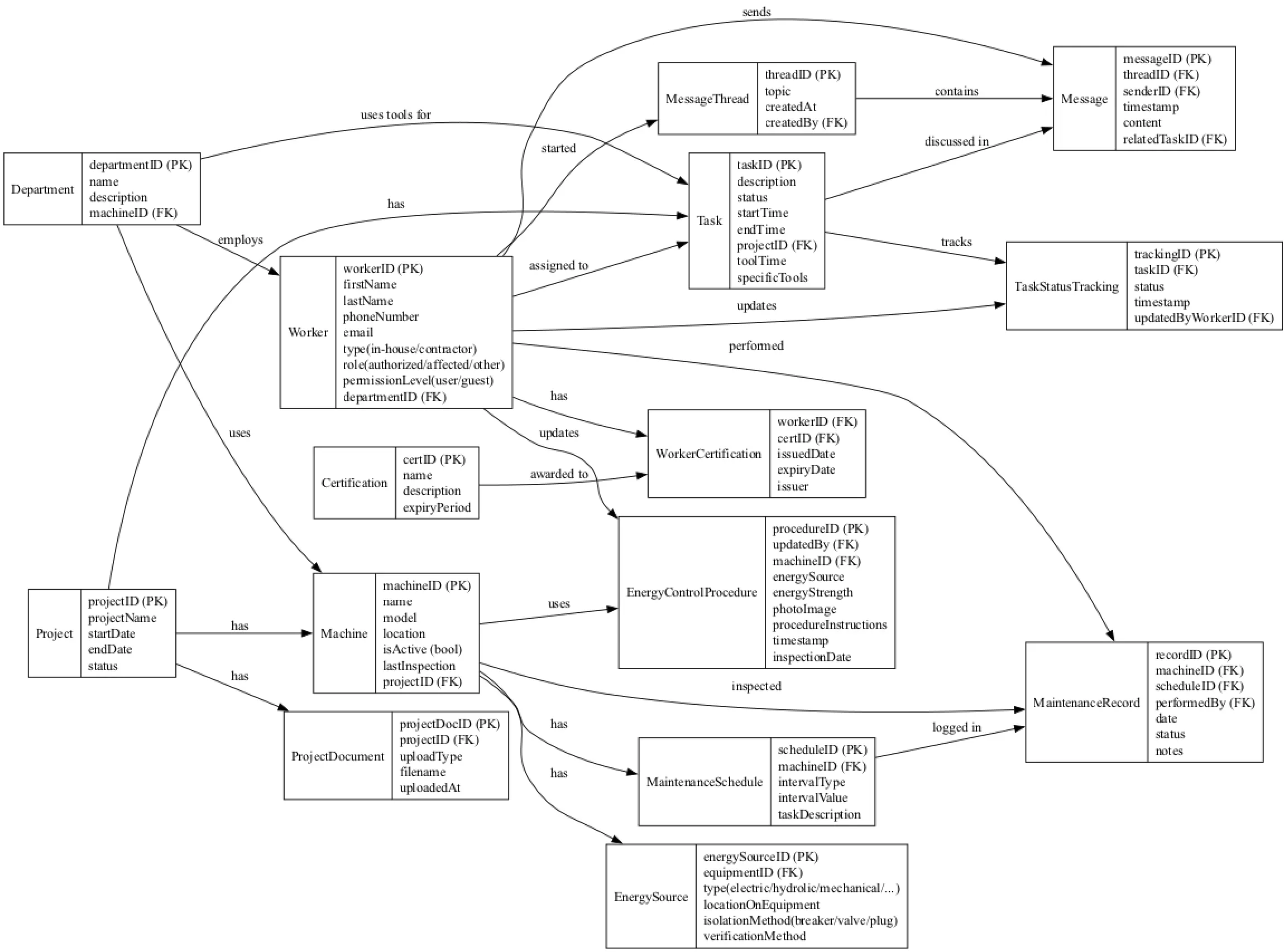
I continued as the team’s data/business analyst. I built and iterated on an Entity Relationship Diagram to clarify the data model, writing Python code to automate updates so we could revise it quickly. I brought updated diagrams to weekly meetings, where the team reviewed and marked up changes. Maintaining a clear, visual model kept engineering and UX design aligned as features evolved.
